پروسه دریافت فکس :
سرور AvantFax این امکان رو به ادمین هاش میده که به هر یوزری پرمیژن بدن که بتونن تمام فکس های دریافتی و یا فقط فکس هایی رو که به یک فکس مودم خاص ارسال شده ببینن . تمام فکس هایی که رسیده به سرور دیتابیس AvantFax انتقال داده میشن و در اونجا به فرمت PDF ذخیره میشن . و پیش نمایش اونها از طریق وب امکان پذیر میباشد. اگر برای شماره ی ارسال کننده ی فکس ، Fax2Email تنظیم شده باشه AvantFax مستقیما فکس های دریافتی رو به یک ایمیل آدرس مورد نظر ارسال میکنه و دیگه روی صفحه وب نمایش داده نمیشود.

پروسه ارسال فکس :
برای ارسال فکس کاربران هم میتونن از صفحه وب استفاده کنن و هم از طریق یک نرم افزاری که روی کامپیوتر کاربران نصب میشه و کاربران باید ازطریق سرور HylaFax با یوزر و پسورد خودشون لاگین کنند .
به محض اینکه فکس ها ارسال بشن و یا هر گونه مشکلی در ارسال انها به وجود بیاد کاربران یک ایمیل اطلاع رسانی دریافت میکنن . و اگه فکس ها با موفقیت ارسال بشن اونها برای مراجعات بعدی ذخیره میشن.
سرور AvantFax این امکان رو به ادمین هاش میده که به هر یوزری پرمیژن بدن که بتونن تمام فکس های دریافتی و یا فقط فکس هایی رو که به یک فکس مودم خاص ارسال شده ببینن . تمام فکس هایی که رسیده به سرور دیتابیس AvantFax انتقال داده میشن و در اونجا به فرمت PDF ذخیره میشن . و پیش نمایش اونها از طریق وب امکان پذیر میباشد. اگر برای شماره ی ارسال کننده ی فکس ، Fax2Email تنظیم شده باشه AvantFax مستقیما فکس های دریافتی رو به یک ایمیل آدرس مورد نظر ارسال میکنه و دیگه روی صفحه وب نمایش داده نمیشود.
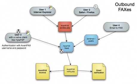
پروسه ارسال فکس :
برای ارسال فکس کاربران هم میتونن از صفحه وب استفاده کنن و هم از طریق یک نرم افزاری که روی کامپیوتر کاربران نصب میشه و کاربران باید ازطریق سرور HylaFax با یوزر و پسورد خودشون لاگین کنند .
به محض اینکه فکس ها ارسال بشن و یا هر گونه مشکلی در ارسال انها به وجود بیاد کاربران یک ایمیل اطلاع رسانی دریافت میکنن . و اگه فکس ها با موفقیت ارسال بشن اونها برای مراجعات بعدی ذخیره میشن.
